各州(市)民政局、人力资源和社会保障局、生态环境局、住房和城乡建设局、卫生健康委员会、市场监督管理局、医疗保障局:
现将《云南省开办养老机构“一件事”工作方案》印发你们,请认真贯彻执行。
云南省民政厅 云南省人力资源和社会保障厅
云南省生态环境厅 云南省住房和城乡建设厅
云南省卫生健康委员会 云南省市场监督管理局
云南省医疗保障局
2026年3月31日
(此件公开发布)
云南省开办养老机构“一件事”工作方案
为贯彻落实《国务院关于进一步优化政务服务提升行政效能推动“高效办成一件事”的指导意见》(国发〔2024〕3号)和《国务院办公厅关于健全“高效办成一件事”重点事项常态化推进机制的意见》(国办发〔2025〕24号)精神,按照《云南省“高效办成一件事”2026年度第一批重点事项清单》要求,结合我省实际,制定本工作方案。
一、工作目标
整合优化开办养老机构业务流程,完善相关行业主管部门业务系统功能,强化数据共享和业务协同,依托云南省政务服务平台推进养老机构备案、民办非企业单位成立登记审查、社会保险登记、基本医疗保险参保和变更登记、环境影响评价文件审批/备案管理、企业营业执照信息核验、建设工程消防验收(备案)、装饰装修施工许可证核发、养老机构内设医疗机构执业许可/备案、食品经营许可等跨部门关联事项集成办理,实现办事申请“一次提交”、业务办理“一网通办”、办理结果“多端获取”、办事满意度“统一评价”,推进线上线下融合,大幅压减办理时长和办事成本,持续优化营商环境,增强企业群众获得感、满意度。
二、职责分工
(一)省级层面
1.省民政厅:负责统筹推进开办养老机构“一件事”整体工作。牵头建立工作协调机制,适时召集省级相关部门召开专题会议,共同研究解决工作推进中遇到的问题。组织梳理明确开办养老机构“一件事”的设定和实施依据、办理条件、申请材料、办理流程、办理时限、办件结果等要素;会同具体事项责任单位,制定开办养老机构“一件事”工作方案、业务流程图、申请表单和工作指引等;优化升级开办养老机构“一件事”系统功能,协调推动有关部门业务系统升级优化、互联互通、数据共享、上线测试运行等工作。组织开展业务培训、宣传推广。
2.省人力资源社会保障厅:梳理社会保险登记办理流程。推动本部门相关业务系统与省政务服务平台、省政务数据直达系统、开办养老机构“一件事”系统对接打通,实现数据共享、业务协同,积极推进线上线下融合办理。
3.省生态环境厅:梳理环境影响评价文件审批/备案管理办理流程。推动本部门相关业务系统与省政务服务平台、省政务数据直达系统、开办养老机构“一件事”系统对接打通,实现数据共享、业务协同,积极推进线上线下融合办理。
4.省住房城乡建设厅:梳理建设工程消防验收(备案)、装饰装修施工许可证核发办理流程。推动本部门相关业务系统与省政务服务平台、省政务数据直达系统、开办养老机构“一件事”系统对接打通,实现数据共享、业务协同,积极推进线上线下融合办理。
5.省卫生健康委:梳理养老机构内设医疗机构执业许可/备案办理流程。推动“云南省政务服务统一申办受理系统”与省政务数据直达系统、开办养老机构“一件事”系统对接打通,实现业务协同办理,积极推动线上线下融合办理。
6.省市场监管局:梳理企业营业执照信息核验、食品经营许可办理流程。推动本部门相关业务系统与省政务服务平台、省政务数据直达系统、开办养老机构“一件事”系统对接打通,实现数据共享、业务协同,积极推进线上线下融合办理。
7.省医保局:梳理基本医疗保险参保和变更登记办理流程。推动本部门相关业务系统与省政务服务平台、省政务数据直达系统、开办养老机构“一件事”系统对接打通,实现数据共享、业务协同,积极推进线上线下融合办理。
涉及国家垂管系统的,相关部门要积极协调上级部门,推动垂管系统数据回流。各有关省级部门要配合做好系统上线测试和宣传等工作,并加强对市、县两级的业务指导和系统操作培训。
(二)市、县级层面
开办养老机构“一件事”,线下依托县级以上政务服务大厅专区(综合窗口)受理开办养老机构“一件事”,实现“只进一门”“最多跑一次”;线上依托省政务服务平台实现“一网通办”。
1.推动“一件事”集成办理。各市、县民政部门应当参照开办养老机构“一件事”工作方案、办事指南、工作指引、申请表和流程图,牵头梳理本地区开办养老机构“一件事”涉及政务服务事项申请条件、申请材料等要素,制定并公布办事指南。
2.提升“一件事”服务效能。各市、县民政、人力资源社会保障、生态环境、住房城乡建设、卫生健康、市场监管、医保等部门应当根据养老机构类型、建设规模、服务性质等情形提供精准服务,提前告知开办养老机构“一件事”办理流程及注意事项。完善“前台受理、后台审核”机制,跟进办理进度和结果,协同解决有关问题。
3.规范“一件事”审批和管理。各市、县民政、人力资源社会保障、生态环境、住房城乡建设、卫生健康、市场监管、医保等部门应当严格按照公布的办事指南开展审批服务,不得额外增加或变相增加办理环节、申请材料、审批条件等。
三、技术保障
在云南政务服务网“高效办成一件事”专区上线开办养老机构“一件事”服务,做好与相关系统的对接技术支撑,强化技术与业务协同。严守安全运行底线,持续优化平台功能,推动“高效办成一件事”服务向“好办”“易办”纵深发展,让政务服务更智能、更贴心,不断增强群众与企业办事的便捷度和获得感。
四、实施步骤
2026年3月底前,制定印发开办养老机构“一件事”工作方案、办事指南、工作指引、申请表和流程图,明确目标任务、改革措施、职责分工和进度要求。
2026年4月底前,完成开办养老机构“一件事”事项配置并统一发布办事指南;推动各市、县承接相关事项,上线政策解读、常见问题等,建立“12345”热线知识库。
2026年5月底前,在县级以上政务服务大厅公开开办养老机构“一件事”咨询、接件、受理、告知、送达等办事流程,对市、县民政、人力资源社会保障、生态环境、住房城乡建设、卫生健康、市场监管、医保等部门工作人员开展线下业务办理培训,依托各级政务服务中心设立开办养老机构“一件事”办事窗口,按照统一发布的办事指南提供办事服务,实现线下办事“只进一门”。
2026年6月底前,优化完善相关系统并对接联通,上线开办养老机构“一件事”业务系统,在云南政务服务网“高效办成一件事”专区实现在线办理。对市、县民政、人力资源社会保障、生态环境、住房城乡建设、卫生健康、市场监管、医保等部门工作人员组织线上办理培训,配套发布操作使用视频。
2026年7月底前,上线一部手机办事通移动客户端、小程序,最大限度方便企业掌上办、指尖办。
2026年8月底前,全面推行“一次申请、并联办理、统一出件”模式,实现办事申请“一次提交”、业务办理“一网流转”、办理结果“多端获取”、办事满意度“统一评价”。
五、工作要求
(一)加强沟通协调。各级民政、人力资源社会保障、生态环境、住房城乡建设、卫生健康、市场监管、医保等部门要强化组织领导、强化沟通衔接、加强协作配合,合力抓好任务落实。要按照业务规范、系统对接、数据共享等职责分工,协同解决难点堵点问题,推动开办养老机构“一件事”落地见效。
(二)加强监管协同。围绕开办养老机构“一件事”涉及相关服务事项,按照“谁审批、谁监管,谁主管、谁监管”的原则,强化审管衔接,健全监管制度,明确监管职责,落实监管措施,实施事前事中事后全链条监管。
(三)加强宣传培训。各地要采取多种形式做好开办养老机构“一件事”政策宣传解读,提高社会知晓度。要组织开展对各级窗口人员、审批人员的全覆盖业务培训,确保熟练掌握改革政策和系统操作。
(四)加强创新应用。要从群众的实际需求出发,围绕“一件事”标准统一、业务协同目标要求,积极探索开办养老机构典型应用场景,最大限度利企便民。
(五)保障数据安全。各地各有关部门在推进数据共享与业务协同过程中,要严格遵守《中华人民共和国网络安全法》《中华人民共和国数据安全法》《中华人民共和国个人信息保护法》《政务数据共享条例》等法律法规,健全数据安全管理制度,确保数据安全、使用合规。
附件:1.云南省开办养老机构“一件事”办事指南
2.云南省开办养老机构“一件事”申请表
3.云南省开办养老机构“一件事”流程图
附件1
云南省开办养老机构“一件事”办事指南
一、基本信息
(一)事项名称:开办养老机构“一件事”
(二)牵头单位:省民政厅。
(三)配合单位:省人力资源社会保障厅、省生态环境厅、省住房城乡建设厅、省卫生健康委、省市场监管局、省医保局。
(四)涉及事项:
1.养老机构备案;
2.民办非企业单位成立登记审查;
3.社会保险登记;
4.基本医疗保险参保和变更登记;
5.环境影响评价文件审批/备案管理;
6.企业营业执照信息核验;
7.建设工程消防验收(备案);
8.装饰装修施工许可证核发;
9.养老机构内设医疗机构执业许可/备案;
10.食品经营许可。
(五)审批服务层级:省、市、县。
(六)服务对象:在云南省内开办养老服务机构的企业法人、社会组织(民办非企业单位)
(七)办理形式:线下窗口办理、线上平台办理
(八)法定办结时限:135个工作日。
1.养老机构备案:1个工作日内;
2.民办非企业单位成立登记审查:1个工作日内;
3.社会保险登记:10个工作日内;
4.基本医疗保险参保和变更登记:5个工作日内;
5.环境影响评价文件审批/备案管理:30个工作日内;
6.企业营业执照信息核验:1个工作日内;
7.建设工程消防验收(备案):15个工作日内;
8.装饰装修施工许可证核发:7个工作日内;
9.养老机构内设医疗机构执业许可/备案:45个工作日内;
10.食品经营许可:20个工作日内。
(九)承诺审批(办结)时限:17个工作日(依法需要进行勘验、组织听证、专家评审、检测的,所需时间不计算在承诺审批时限内)。
(十)是否收费:否。
(十一)线下跑动次数:1次。
(十二)中介服务事项名称:无。
(十三)是否需要勘验、组织听证、专家评审、检测:
1.涉及办理装饰装修施工许可证核发、建设工程消防验收或备案、食品经营许可、内设医疗机构执业许可/备案事项、养老机构备案的需要现场核查勘验;
2.环境影响评价文件审批、医疗机构许可/备案涉及现场踏勘和专家评审。
(十四)审批机关是否委托服务机构开展技术性服务:否。
(十五)是否实行容缺受理:否。
(十六)是否实行告知承诺办理:是。养老机构备案实行告知承诺办理。
(十七)办理时间:对应实施层级的办理时间(由各地政务服务中心填写)。
(十八)办理地址:
1.线上平台办理:云南政务服务网“高效办成一件事”专区;
2.线下窗口办理:对应实施层级的咨询方式(由各地综窗填写)。
二、设定和实施依据
(一)《中华人民共和国老年人权益保障法》。
(二)《中华人民共和国消防法》。
(三)《中华人民共和国食品安全法》。
(四)《中华人民共和国环境影响评价法》。
(五)《中华人民共和国公司法》。
(六)《中华人民共和国社会保险法》。
(七)《民办非企业单位登记管理暂行条例》。
(八)《医疗机构管理条例》。
(九)《养老机构管理办法》(民政部令第66号)。
(十)《建设工程消防设计审查验收管理暂行规定》(住房和城乡建设部令第58号)。
(十一)《食品经营许可和备案管理办法》(国家市场监督管理总局令第78号)。
(十二)《建设项目环境影响评价分类管理名录(2021年版)》(生态环境部令第16号)。
(十三)《云南省消防条例》。
(十四)《云南省老年人权益保障条例》。
三、申请须知
(一)申请人范围及申请条件:在云南省行政区域范围内,申请人为依法登记的企业法人、社会组织(民办非企业单位),且登记状态正常;有符合相关规范标准的名称、住所、机构章程和管理制度;有与服务内容和规模相适应的资金、场地、设施设备和工作人员;符合消防安全、卫生防疫、环境保护、建筑安全等国家及本省相关法律法规和强制性标准;新建、改建、扩建的房屋建筑和市政基础设施工程,满足各专项验收条件的,且建设单位已经组织开展了竣工验收,合格后即可申报联合验收。
(二)不予受理的法定情形:1.申请主体不符合法定资格;
2.服务场所不符合规划、安全等要求;3.提交虚假材料或隐瞒重要事实;4.保密、军事、核工程以及国际金融组织、外国政府贷款项目等特殊工程和交通、水利、能源等领域的重大工程的竣工验收。
四、办理条件
(一)养老机构备案
申请材料齐全,符合法定形式,具体见申请材料目录。
(二)民办非企业单位成立登记审查
申请人为依法设立的企业法人、社会组织,申请材料齐全、符合法定形式,登记机关予以信息核验确认。
(三)社会保险登记
申请材料齐全,符合法定形式。
(四)基本医疗保险参保和变更登记
申请材料齐全,符合法定形式。
(五)环境影响评价文件审批/备案管理
申请办理环境影响评价文件审批或备案管理,需符合以下情况:1.符合分类管理与分级审批规定。2.申请材料齐全、符合法定形式。3.编制单位符合《监督管理办法》要求。
(六)企业营业执照信息核验
申请人为依法设立的企业法人、社会组织,申请材料齐全、符合法定形式,登记机关予以信息核验确认。
(七)建设工程消防验收(备案)
申请办理建设工程消防验收或消防验收备案,需符合以下情况:1.按工程类型区分:特殊建设工程消防验收/其他建设工程消防验收备案。2.特殊建设工程认定标准(《建设工程消防设计审查验收管理暂行规定》(住建部令第58号第十四条规定的12类情形:(一)总建筑面积大于二万平方米的体育场馆、会堂,公共展览馆、博物馆的展示厅;(二)总建筑面积大于一万五千平方米的民用机场航站楼、客运车站候车室、客运码头候船厅;(三)总建筑面积大于一万平方米的宾馆、饭店、商场、市场;(四)总建筑面积大于二千五百平方米的影剧院,公共图书馆的阅览室,营业性室内健身、休闲场馆,医院的门诊楼,大学的教学楼、图书馆、食堂,劳动密集型企业的生产加工车间,寺庙、教堂;(五)总建筑面积大于一千平方米的托儿所、幼儿园的儿童用房,儿童游乐厅等室内儿童活动场所,养老院、福利院,医院、疗养院的病房楼,中小学校的教学楼、图书馆、食堂,学校的集体宿舍,劳动密集型企业的员工集体宿舍;(六)总建筑面积大于五百平方米的歌舞厅、录像厅、放映厅、卡拉OK厅、夜总会、游艺厅、桑拿浴室、网吧、酒吧,具有娱乐功能的餐馆、茶馆、咖啡厅;(七)国家工程建设消防技术标准规定的一类高层住宅建筑;(八)城市轨道交通、隧道工程,大型发电、变配电工程;(九)生产、储存、装卸易燃易爆危险物品的工厂、仓库和专用车站、码头,易燃易爆气体和液体的充装站、供应站、调压站;(十)国家机关办公楼、电力调度楼、电信楼、邮政楼、防灾指挥调度楼、广播电视楼、档案楼;(十一)设有本条第一项至第六项所列情形的建设工程;(十二)本条第十项、第十一项规定以外的单体建筑面积大于四万平方米或者建筑高度超过五十米的公共建筑。)。3.申请消防验收/消防验收备案材料齐全且符合法定形式。
(八)装饰装修施工许可证核发
申请办理装饰装修施工许可证核发,需符合以下条件:1.依法应当办理用地批准手续的,已经办理该建筑工程用地批准手续。房屋装饰装修工程还应当取得房屋所有权人同意。2.依法应当办理建设工程规划许可证的,已经取得建设工程规划许可证。3.施工场地已经基本具备施工条件。需要征收房屋的,其进度符合施工要求。4.已经确定施工企业。5.有满足施工需要的资金安排。6.有满足施工需要的施工图纸及技术资料。7.有保证工程质量和安全的具体措施,并已按照规定办理工程质量、安全监督手续。工程投资额在100万元以下或者建筑面积在1000平方米以下的建筑工程,可以不申请办理施工许可证,但应当办理建设工程质量监督手续并提交保证安全施工的具体措施资料。
(九)养老机构内设医疗机构执业许可/备案
申请办理内设医疗机构执业许可或备案,需提交以下材料:1.申请书。2.负责人资质证明。3.技术人员名录。4.规章制度。5.医疗废物处理方案。6.法人资质证明。7.医疗设备清单。8.内部布局图。9.承诺书。
(十)食品经营许可
申请办理食品经营许可,应当符合下列条件:1.具有与经营的食品品种、数量相适应的食品原料处理和食品加工、销售、贮存等场所,保持该场所环境整洁,并与有毒、有害场所以及其他污染源保持规定的距离;2.具有与经营的食品品种、数量相适应的经营设备或者设施,有相应的消毒、更衣、盥洗、采光、照明、通风、防腐、防尘、防蝇、防鼠、防虫、洗涤以及处理废水、存放垃圾和废弃物的设备或者设施;3.有专职或者兼职的食品安全管理人员和保证食品安全的规章制度;4.具有合理的设备布局和工艺流程,防止待加工食品与直接入口食品、原料与成品交叉污染,避免食品接触有毒物、不洁物;5.法律、法规规定的其他条件。
五、申请材料
材料名称 | 份数 | 材料类型 | 材料形式 | 来源渠道 | 出具部门 | 材料必要性 | 实操指引 |
【通用材料包】(所有申请人均需提交) | — | — | — | — | — | — | — |
G-1 云南省开办养老机构 “一件事” 联合申请表 | 1 | 原件 | 纸质或电子 | 申请人自备 | — | 必要 | 需加盖单位公章、法定代表人签字 |
G-2 营业执照或民办非企业单位登记证书 | 1 | 复印件 | 纸质或电子 | 政府部门核发 | 市场监管部门 | 必要 | 可通过电子证照库调取,免提交纸质件 |
G-3 法定代表人身份证 | 1 | 复印件 | 纸质或电子 | 政府部门核发 | 公安部门 | 必要 | 可通过电子证照库调取,免提交纸质件 |
G-4 服务场所不动产权证 | 1 | 复印件 | 纸质或电子 | 申请人自备 / 政府部门核发 | 不动产登记部门 | 必要 | 自有房产提供不动产权证;租赁房产提供不动产权证复印件+租赁合同 |
G-5 备案承诺书(含消防验收/消防验收备案合格前不营业等专项承诺) | 1 | 原件 | 纸质或电子 | 申请人自备 | — | 必要 | 民政部门提供标准格式,需法定代表人签字并加盖公章 |
【A类:社保医保登记包】(仅勾选“社会保险登记”或“基本医疗保险参保和变更登记”时提交) | — | — | — | — | — | — | — |
A-1 授权委托书 | 1 | 原件 | 纸质或电子 | 申请人自备 | — | 非必要 | 仅委托他人办理时提供 |
A-2代理人的中华人民共和国居民身份证 | 1 | 复印件 | 纸质或电子 | 政府部门核发 | 公安部门 | 非必要 | 仅委托办理时提供;可通过电子证照调取 |
【B类:食品经营许可包】(仅勾选“食品经营许可” 时提交) | — | — | — | — | — | — | — |
B-1保证食品安全的规章制度 | 1 | 原件 | 纸质或电子 | 申请人自备 | — | 必要 | 含食品安全自查、从业人员健康管理、进货查验记录、食品安全事故处置等制度 |
B-2与食品经营相适应的主要设备设施布局、操作流程文件 | 1 | 原件 | 纸质或电子 | 申请人自备 | — | 必要 | 需标明食堂各功能间布局、设备位置、操作流程 |
B-3授权委托书 | 1 | 原件 | 纸质或电子 | 申请人自备 | — | 非必要 | 仅委托他人办理时提供 |
B-4代理人的中华人民共和国居民身份证 | 1 | 复印件 | 纸质或电子 | 政府部门核发 | 公安部门 | 非必要 | 仅委托办理时提供;可通过电子证照调取 |
B-5自动售货设备相关证明 | 1 | 原件或复印件 | 纸质或电子 | 申请人自备 | — | 非必要 | 涉及利用自动售货设备从事散装食品销售时提供,包括设备合格证明、放置地点、公示方法等 |
【C类:医疗机构许可 / 备案包】(仅勾选“养老机构内设医疗机构执业许可/备案 ” 时提交) | — | — | — | — | — | — | — |
C-1主要负责人身份证、资格证书、执业证书、学历证明、职称证书 | 各1 份 | 复印件 | 纸质或电子 | 政府部门核发 | 公安部门、卫生健康部门、教育部门 | 必要 | 如与法定代表人为同一人,可免交身份证(复用 G-3);负责人为医师/护士等的资格证、执业证;学历证明、职称证书 |
C-2规章制度 | 1 | 原件或复印件 | 纸质或电子 | 申请人自备 | — | 必要 | 医疗机构管理制度 |
C-3与开展业务相适应的专业卫生技术人员一览表 | 1 | 原件 | 纸质或电子 | 申请人自备 | — | 必要 | 列出所有卫生技术人员信息 |
C-4卫生技术人员资格证书、执业证书 | 各1 份 | 复印件 | 纸质或电子 | 政府部门核发 | 卫生健康部门 | 必要 | 包括医师、护士等的资格证、执业证 |
C-5卫生技术人员聘用合同、身份信息 | 1 套 | 复印件 | 纸质或电子 | 申请人自备 | — | 必要 | 聘用合同需法定代表人签字,身份信息可提供身份证复印件 |
C-7设备清单 | 1 | 原件 | 纸质或电子 | 申请人自备 | — | 必要 | 医疗设备清单 |
C-8污水、污物、粪便处理方案,周边环境情况说明 | 1 | 原件 | 纸质或电子 | 申请人自备 | — | 必要 | 含医疗废物处理方案 |
C-9内部布局图 | 1 | 复印件 | 纸质或电子 | 申请人自备 | — | 必要 | 标注比例、科室、面积、流向、床位/牙椅等信息 |
C-10医疗机构申请执业登记注册书 | 各1份 | 复印件 | 纸质或电子 | 申请人自备 | - | 非必要 | 除诊所、卫生所、医务室、护理站以外的医疗机构需提交《医疗机构申请执业登记注册书》和《医疗机构执业登记申请书》 |
C-11法人资格证书、执业证书(非必要) | 1 | 复印件 | 纸质或电子 | 政府部门核发 | 卫生健康部门 | 非必要 | 适用情形:由法人或其他组织设置时提供 |
C-12法人学历证明(非必要) | 1 | 复印件 | 纸质或电子 | 政府部门核发 | 教育部门 | 非必要 | 适用情形:由法人或其他组织设置时提供 |
C-13法人职称证书(非必要) | 1 | 复印件 | 纸质或电子 | 政府部门核发 | 卫生健康部门 | 非必要 | 适用情形:由法人或其他组织设置时提供 |
C-14设置医疗机构批准书(非必要) | 1 | 原件或复印件 | 纸质或电子 | 政府部门核发 | 卫生健康部门 | 非必要 | 适用情形:审批类医疗机构(三级医院等)需提供 |
C-15新建、改建或者扩建的建筑设施竣工验收报告(非必要) | 1 | 复印件 | 纸质或电子 | 申请人自备 | — | 非必要 | 适用情形:新建、改建或者扩建的医疗机构需提供 |
C-16选址报告(非必要) | 1 | 原件 | 纸质或电子 | 申请人自备 | — | 非必要 | 适用情形:申请设置审批(新办 / 迁址 / 改扩建)时需提供 |
C-17附设药房(柜)的药品种类清单(非必要) | 1 | 原件 | 纸质或电子 | 申请人自备 | — | 非必要 | 适用情形:诊所、卫生所、医务室、护理站等医疗机构需提供 |
C-18备案文书 | 各1份 | 复印件 | 纸质或电子 | 申请人自备 | - | 非必要 | 适用情形:内设诊所提交《诊所备案信息表》;内设门诊部/医务室/护理站提交《设置医疗机构备案书》 |
【D类:消防验收 /消防验收备案包】(仅勾选 “建设工程消防验收(备案)”时提交) | — | — | — | — | — | — | — |
D-1 消防验收申请表/消防验收备案表 | 1 | 原件或复印件 | 纸质或电子 | 申请人自备 | — | 必要 | 办理消防验收提供消防验收申请表;办理消防验收备案提供消防验收备案表。 |
D-2 工程竣工验收报告 | 1 | 原件或复印件 | 纸质或电子 | 申请人自备 | — | 必要 | 办理消防验收提供信息完整的竣工验收报告。办理消防验收备案提供信息完整的竣工验收报告 |
D-3涉及消防的建设工程竣工图纸 | 1 套 | 原件或复印件 | 纸质或电子 | 申请人自备 | — | 必要 | 办理消防验收提供提供与经消防设计审查合格一致的图纸资料。办理消防验收备案提供完整的消防相关图纸资料 |
【E类:装饰装修施工许可包】(仅勾选 “装饰装修施工许可证核发” 时提交) | — | — | — | — | — | — | — |
E-1不动产权证 | 1 | 原件 | 纸质或电子 | 申请人自备 | — | 必要 | 如涉及租赁,需提供房屋所有权人同意装修的证明 |
E-2建设工程规划许可证 | 1 | 复印件 | 纸质或电子 | 政府部门核发 | 自然资源部门 | 非必要 | 对不改变建筑面积、建筑总高度、建筑层数、不改变外立面、建筑结构和使用性质的既有建筑装饰装修工程,可免于提交(需提交承诺书) |
E-3施工场地具备施工条件的情况说明 | 1 | 原件 | 纸质或电子 | 申请人自备 | — | 必要 | 说明施工场地已具备施工条件 |
E-4依法确定建筑施工企业的材料 | 1 套 | 原件或复印件 | 纸质或电子 | 申请人自备 / 政府部门核发 | 住建部门(招标办)等 | 必要 | 应招标项目提交中标通知书和施工合同协议书,非招标项目提交施工合同协议书 |
E-5施工图设计文件审查合格书 | 1 | 原件或复印件 | 纸质或电子 | 可共享获取 | 审图机构 | 必要 | 养老机构不适用施工图审查豁免政策,必须提交 |
E-6建设资金已经落实承诺书 | 1 套 | 原件 | 纸质或电子 | 申请人自备 | — | 必要 | |
E-7五方责任主体签署《法定代表人授权书》及《工程质量终身责任承诺书》 | 1 套 | 原件 | 纸质或电子 | 申请人自备 | — | 必要 | 建设、勘察、设计、施工、监理等单位法定代表人授权书及质量终身责任承诺书 |
E-8保证工程质量和安全的具体措施的资料 | 1 套 | 原件或复印件 | 纸质或电子 | 申请人自备 | — | 必要 | 施工企业编制的施工组织设计中有根据建筑工程特点编制的相应质量、安全技术措施。专业性较强的工程项目编制了专项质量、安全施工组织设计。建设工程质量监督手续及保证安全施工具体措施的资料。 |
【F类:环境影响评价审批包】(仅勾选 “环境影响评价文件审批/备案管理” 时提交) | — | — | — | — | — | — | — |
F-1建设项目环境影响评价报告表及审批申请 | 1 | 原件 | 纸质或电子 | 申请人自备 | — | 必要 | |
F-2编制单位联系人身份证 | 1 | 复印件 | 纸质或电子 | 政府部门核发 | 公安部门 | 必要 | 环评编制单位联系人的身份证明 |
F-3 授权委托书 | 1 | 原件 | 纸质或电子 | 申请人自备 | — | 非必要 | 委托他人办理时提供 |
六、办理结果
结果名称 | 出具部门 | 结果形式 | 对应勾选事项 | 备注 / 说明 |
养老机构备案回执 | 民政部门 | 纸质或电子回执 | 所有申请人均需办理(养老机构备案) | 机构备案成功的凭证,可凭此办理后续优惠、补贴等 |
食品经营许可证 | 市场监管部门 | 纸质或电子证照 | 食品经营许可(食堂) | 许可有效期一般为5 年 |
医疗机构执业许可证/诊所备案凭证 | 卫生健康部门 | 纸质或电子证照 | 医疗机构备案/执业许可(医养结合) | 备案类机构发备案凭证,审批类机构发执业许可证 |
特殊建设工程消防验收意见书/建设工程消防验收备案凭证(建设工程消防验收备案抽查通知书) | 住房和城乡建设部门 | 纸质或电子文件 | 消防验收/备案 | 消防验收后发验收意见书,消防验收备案发备案凭证(备案抽中发备案抽查通知书) |
建筑工程施工许可证 | 住房和城乡建设部门 | 纸质或电子证照 | 装饰装修施工许可 | 仅当装修达到施工许可条件时核发;限额以下工程只需 “开工建设信息录入证明”(由街道出具) |
建设项目环境影响评价批复文件 | 生态环境部门 | 纸质或电子批文 | 环境影响评价文件审批/备案管理 | 对环评报告表的正式批复文件 |
社会保险参保登记回执 | 人力资源和社会保障部门 | 电子回执或系统截图 | 社会保险登记 | 无实体证照,可通过社保系统查询或打印参保登记成功通知 |
单位医保参保和变更登记 | 医疗保障部门 | 电子回执 | 基本医疗保险参保和变更登记 | 无实体证照,可通过医保系统查询;医保定点资格需开业后另行申请 |
附件2
云南省开办养老机构“一件事”申请表
一、基本信息 | |||
市场主体名称 | 统一社会信用代码 | ||
法定代表人(负责人) | 证件类型 | □居民身份证 □护照 □其他 | |
证件号 | 移动电话 | ||
邮政编码 | |||
住所 | 经营场所地址 | ||
外设仓库地址(如有) | 场地权属 | □自有□租赁□无偿使用 | |
租赁(无偿使用)期限: □____年____月____日至____年____月____日 □长期 | |||
经济类型 | □国有 □集体 □合伙 □股份制(合作)□个人独资 □有限责任公司 □外商投资□股份有限公司 □个体(□个人经营 □家庭经营)□农民专业合作社 □其他:________ | 是否收取预付费 | □是 □否 |
服务场所不动产登记用途 | 服务分支机构或服务网点 | ||
机构类型 | □兜底 □普惠 □完全市场 | 业务(经营)范围 | |
建筑面积(㎡) | 养老床位数量 | 床位总数: | |
兜底型床位数(张): 普惠型床位数(张): 护理型床位数量(张) : | |||
医疗床位数量 | 是否涉及环境敏感区 | □是 □否 | |
是否涉及装修(改造) | □是 □否 | 装修建筑面积(㎡) | |
装修投资额(万元) | 是否利用存量房屋改造 | □是 □否 | |
二、同步办理事项勾选(视办理需要勾选) | |||
社会保险登记 | □ | 单位医保参保登记“基本医疗保险参保登记” | □ |
食品经营许可 | □ | 医疗机构备案 / 执业许可 | □备案类 □审批类 |
消防验收(建筑面积>1000㎡) | □ | 消防验收备案(建筑面积≤1000㎡) | □ 独立建造 □ 合建
|
装饰装修施工许可 | □ | 环境影响评价审批 | □ |
三、社保、医保信息(仅当勾选“社会保险登记”或“基本医疗保险参保和变更登记”时填写) | |||
社保专管员姓名 | 社保专管员身份证号 | ||
社保专管员所在部门 | 社保专管员电话 | ||
参保日期 | ____年____月____日 | 参保险种 | □养老保险 □工伤保险 |
隶属关系 | 所属行业 | ||
医疗保险参保意向(是否后续办理) | □是□否 | ||
四、餐饮服务信息(仅当勾选“食品经营许可”时填写) | |||
主体业态 | □食品销售经营者 □餐饮服务经营者 □集中用餐单位食堂(□中央厨房 □集体用餐配送单位 □养老机构食堂□学校食堂 □托幼机构食堂 □自动设备经营) | 经营项目 | □食品销售:□散装食品销售 □散装食品和预包装食品销售□餐饮服务:□热食类食品制售 □冷食类食品制售 □生食类食品制售□半成品制售 □自制饮品制售□食品经营管理:□食品销售连锁管理 □餐饮服务连锁管理 □餐饮服务管理 |
公众聚集场所投入使用、营业前消防安全检查(餐饮区域≥300㎡或自愿办理时填写) | |||
场所所在建筑名称 | 建筑结构 | □木结构 □砖木结构 □砖混结构 □钢结构 □钢筋混凝土结构 | |
建筑面积(㎡) | 建筑高度(m) | ||
建筑层数(地上 / 地下) | ______层 /______层 | 使用层数(地上 / 地下) | ______层 /______层 |
消防车道 | □畅通 □不畅通 | 消防车登高操作场地 | □符合要求 □不符合要求 |
室外消火栓 | □完好有效 □否 | 水泵接合器 | □完好有效 □否 |
消防控制室 | □符合要求 □不符合要求 | 消防水泵房 | □符合要求 □不符合要求 |
消防电梯 | □符合要求 □不符合要求 | 柴油发电机房 | □符合要求 □不符合要求 |
燃油或燃气锅炉房 | □符合要求 □不符合要求 | 变压器室 | □符合要求 □不符合要求 |
配电室 | □符合要求 □不符合要求 | 其他专用房间 | □符合要求 □不符合要求 |
电气线路设计单位 | 电气线路施工单位 | ||
电器产品是否符合消防安全要求 | □是 □否 | 场所是否使用燃气 | □是 □否;燃气类型:________ |
燃气施工(安装)单位 | ______________ | 燃气用具是否符合消防安全要求 | □是 □否 |
场所是否使用燃油 | □是 □否;燃油储存位置及储量:________ | 其他用火用电情况 | ______________ |
安全出口数量 | ______个;是否畅通:□是 □否 | 疏散楼梯设置形式 | □防烟楼梯间 □封闭楼梯间 □敞开楼梯间 □室外楼梯间 |
疏散楼梯数量 | ______个;是否畅通:□是 □否 | 避难层(间) | 位置:______;数量:______个;□符合要求 □不符合要求 |
消防应急广播 | □完好有效 □否 | 消防应急照明 | □完好有效 □否 |
疏散指示标志 | □完好有效 □否 | 消防设施 | □室内消火栓:□是 □否 □自动喷水灭火系统:□是 □否□火灾自动报警系统:□是 □否 □气体灭火系统:□是 □否□泡沫灭火系统:□是 □否 □机械防烟系统:□是 □否□机械排烟系统:□是 □否 □其他消防设施:______ □是 □否□灭火器种类、型号和数量:______ |
室内装修材料等级 - 顶棚 | □A 级 (不燃) □B1 级 (难燃) □B2 级 (可燃) □B3 级 (易燃) | 室内装修材料等级 - 墙面 | □A 级 (不燃) □B1 级 (难燃) □B2 级 (可燃) □B3 级 (易燃) |
室内装修材料等级 - 地面 | □A 级 (不燃) □B1 级 (难燃) □B2 级 (可燃) □B3 级 (易燃) | 室内装修材料等级 - 隔断 | □A 级 (不燃) □B1 级 (难燃) □B2 级 (可燃) □B3 级 (易燃) |
室内装修材料等级 - 固定家具 | □A 级 (不燃) □B1 级 (难燃) □B2 级 (可燃) □B3 级 (易燃) | 室内装修材料等级 - 装饰织物 | □A 级 (不燃) □B1 级 (难燃) □B2 级 (可燃) □B3 级 (易燃) |
室内装修材料等级 - 其他 | □A 级 (不燃) □B1 级 (难燃) □B2 级 (可燃) □B3 级 (易燃) | 其他需要说明的情况 | ______________ |
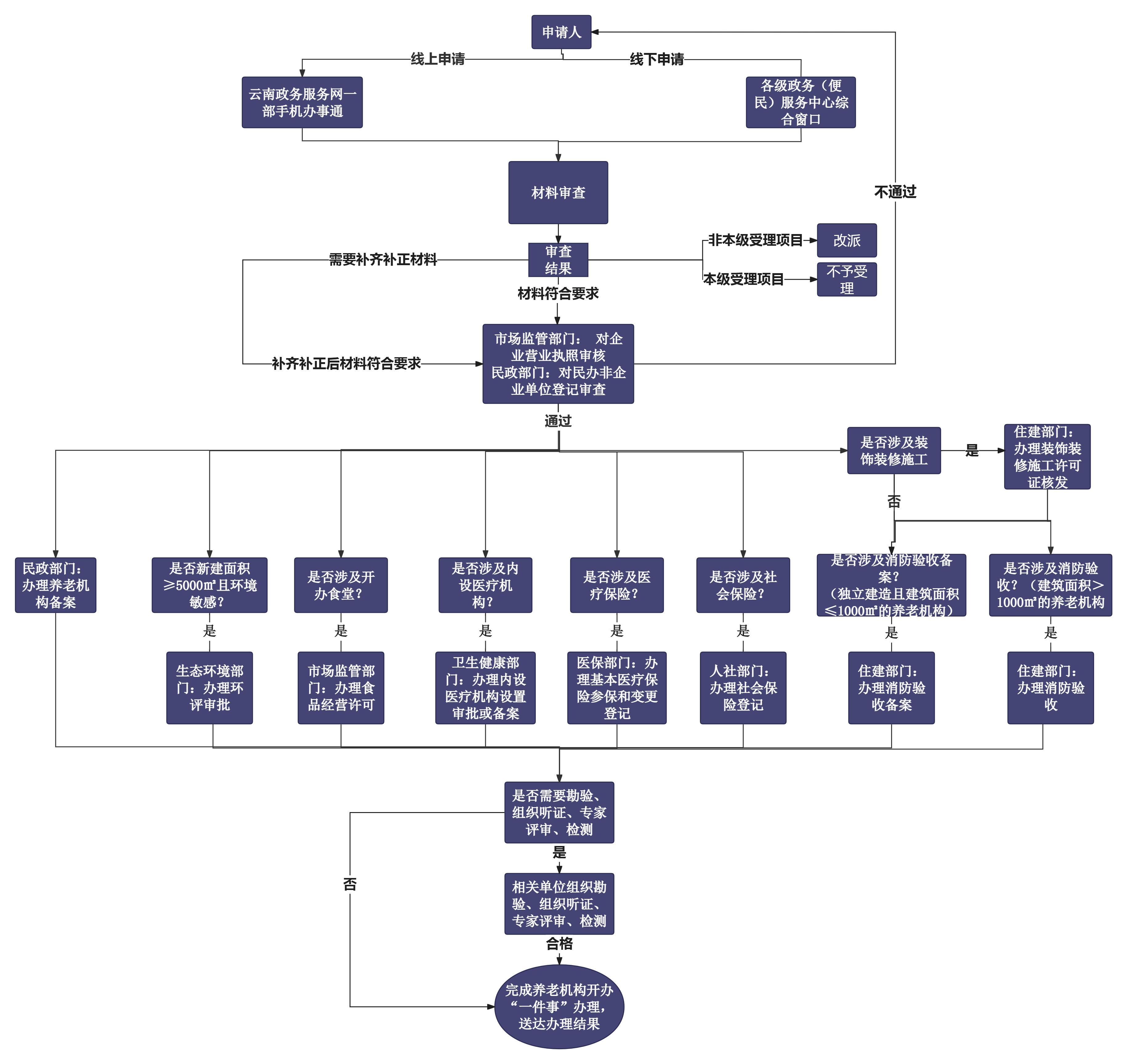
附件3
云南省开办养老机构“一件事”业务流程图
